08 Mazda 3 Rain Sensor Wiring Diagram Mazda 3 Wiring Diagrams

08 Mazda 3 Rain Sensor Wiring Diagram Mazda 3 Wiring Diagrams

Mazda 3 2018 wiring diagram

If you are looking for 2007 Mazda 3 Wiring Diagram Original you've visit to the right place. We have 35 Pictures about 2007 Mazda 3 Wiring Diagram Original like Mazda 3 Service Manual - Rain Sensor Removal/Installation - Sensors, [20+] Mazda 3 O2 Sensor Wiring Diagram, 2000 Mazda Mpv O2 Sensor and also [20+] Mazda 3 O2 Sensor Wiring Diagram, 2000 Mazda Mpv O2 Sensor. Here it is:

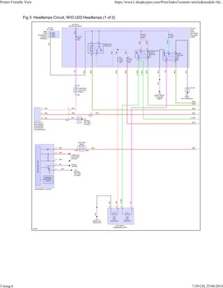
2007 Mazda 3 Wiring Diagram Original

2007 Mazda 3 Wiring Diagram Original manualdbgrant.z22.web.core.windows.net

[20+] Mazda 3 O2 Sensor Wiring Diagram, 2000 Mazda Mpv O2 Sensor

[20+] Mazda 3 O2 Sensor Wiring Diagram, 2000 Mazda Mpv O2 Sensor tenni550.blogspot.com

2008 Mazda 3 Wiring Diagram Manual Pdf - Wiring Diagram

2008 Mazda 3 Wiring Diagram Manual Pdf - Wiring Diagram www.organised-sound.com

Mazda 3 Service Manual - Rain Sensor Removal/Installation - Sensors

Mazda 3 Service Manual - Rain Sensor Removal/Installation - Sensors www.mazda3tech.com

2014 Mazda 3 Wiring Harness

2014 Mazda 3 Wiring Harness guidefixcole.z19.web.core.windows.net

Wiring Diagram Mazda 3 PDF | PDF

Wiring Diagram Mazda 3 PDF | PDF www.scribd.com

mazda

Table Of Contents Page

Table of Contents Page www.faxonautoliterature.com

2008 Mazda 3 Wiring Diagram Manual - Wiring Diagram

2008 Mazda 3 Wiring Diagram Manual - Wiring Diagram wiringdiagram.2bitboer.com

[20+] Mazda 3 O2 Sensor Wiring Diagram, 2000 Mazda Mpv O2 Sensor

[20+] Mazda 3 O2 Sensor Wiring Diagram, 2000 Mazda Mpv O2 Sensor tenni550.blogspot.com

WIRING DIAGRAM MAZDA 3 2018.pdf

WIRING DIAGRAM MAZDA 3 2018.pdf www.slideshare.net

Mazda 3 Service Manual - Rain Sensor Removal/Installation - Wipers

Mazda 3 Service Manual - Rain Sensor Removal/Installation - Wipers www.mazda3tech.com

обои на стену в спальню: [13+] Mazda 3 O2 Sensor Wiring Diagram

обои на стену в спальню: [13+] Mazda 3 O2 Sensor Wiring Diagram oboi-na-stenu-v-spalnyu.blogspot.com

Mazda 3 Wiring Diagrams - Wiring Technology

Mazda 3 Wiring Diagrams - Wiring Technology www.wiringstech.com

[20+] Mazda 3 O2 Sensor Wiring Diagram, 2000 Mazda Mpv O2 Sensor

[20+] Mazda 3 O2 Sensor Wiring Diagram, 2000 Mazda Mpv O2 Sensor tenni550.blogspot.com

2009 Mazda 2 Wiring Diagram

2009 Mazda 2 Wiring Diagram diagramlibmonika.z19.web.core.windows.net

Mazda 3 Wiring Diagrams - 4K Wallpapers Review

Mazda 3 Wiring Diagrams - 4K Wallpapers Review www.smarts4k.com

[DIAGRAM] 2005 Mazda 3 Oxygen Sensor Wiring Diagram - MYDIAGRAM.ONLINE

[DIAGRAM] 2005 Mazda 3 Oxygen Sensor Wiring Diagram - MYDIAGRAM.ONLINE mydiagram.online

[20+] Mazda 3 O2 Sensor Wiring Diagram, 2000 Mazda Mpv O2 Sensor

[20+] Mazda 3 O2 Sensor Wiring Diagram, 2000 Mazda Mpv O2 Sensor tenni550.blogspot.com

[DIAGRAM] 2007 Mazda 3 Wiring Diagram Sensors - MYDIAGRAM.ONLINE

[DIAGRAM] 2007 Mazda 3 Wiring Diagram Sensors - MYDIAGRAM.ONLINE mydiagram.online

Mazda 3 Service Manual - Rain Sensor Removal/Installation - Wipers

Mazda 3 Service Manual - Rain Sensor Removal/Installation - Wipers www.mazda3tech.com

[20+] Mazda 3 O2 Sensor Wiring Diagram, 2000 Mazda Mpv O2 Sensor

[20+] Mazda 3 O2 Sensor Wiring Diagram, 2000 Mazda Mpv O2 Sensor tenni550.blogspot.com

Mazda 3 Service Manual - Rain Sensor Removal/Installation - Sensors

Mazda 3 Service Manual - Rain Sensor Removal/Installation - Sensors www.mazda3tech.com

Mazda 3 Wiring Diagrams - Wiring Scan

Mazda 3 Wiring Diagrams - Wiring Scan www.wiringscan.com

Mazda 3 Wiring Diagrams - 4K Wallpapers Review

Mazda 3 Wiring Diagrams - 4K Wallpapers Review www.smarts4k.com

Madza 02 Sensor Wiring Diagram

Madza 02 Sensor Wiring Diagram fixdiagramregina.z6.web.core.windows.net

Mazda 3 Service Manual - Rain Sensor Removal/Installation - Sensors

Mazda 3 Service Manual - Rain Sensor Removal/Installation - Sensors www.mazda3tech.com

Madza 02 Sensor Wiring Diagram

Madza 02 Sensor Wiring Diagram diagramdiagramlana.z21.web.core.windows.net

[20+] Mazda 3 O2 Sensor Wiring Diagram, 2000 Mazda Mpv O2 Sensor

[20+] Mazda 3 O2 Sensor Wiring Diagram, 2000 Mazda Mpv O2 Sensor tenni550.blogspot.com

[20+] Mazda 3 O2 Sensor Wiring Diagram, 2000 Mazda Mpv O2 Sensor

[20+] Mazda 3 O2 Sensor Wiring Diagram, 2000 Mazda Mpv O2 Sensor tenni550.blogspot.com

Mazda 3 Service Manual - Rain Sensor Removal/Installation - Sensors

Mazda 3 Service Manual - Rain Sensor Removal/Installation - Sensors www.mazda3tech.com

Mazda 3 2018 Wiring Diagram | Automotive Software, Repair Manuals

Mazda 3 2018 Wiring Diagram | Automotive Software, Repair Manuals dhtauto.com

2008 Mazda 3 Wiring Diagram Original

2008 Mazda 3 Wiring Diagram Original www.faxonautoliterature.com

Wiring Diagram 2010 Mazda 3 - Wiring Diagram

Wiring Diagram 2010 Mazda 3 - Wiring Diagram wiringdiagram.2bitboer.com

mazda wiring

Mazda 3 Service Manual - Rain Sensor Removal/Installation - Sensors

Mazda 3 Service Manual - Rain Sensor Removal/Installation - Sensors www.mazda3tech.com

[20+] Mazda 3 O2 Sensor Wiring Diagram, 2000 Mazda Mpv O2 Sensor

[20+] Mazda 3 O2 Sensor Wiring Diagram, 2000 Mazda Mpv O2 Sensor tenni550.blogspot.com

2008 mazda 3 wiring diagram original. Mazda 3 wiring diagrams. [diagram] 2007 mazda 3 wiring diagram sensors